关注官方微信
关注官方公众号
发布日期:2020-05-18
中华人民共和国工业和信息化部公告
2020年 第20号
根据《钢铁行业规范条件(2015年修订)》和《钢铁行业规范企业管理办法》,我部持续开展钢铁规范企业动态调整工作。经企业自查、地方工业主管部门初审、专家核实和网上公示等程序,现对符合《钢铁行业规范条件》企业名单(第五批)、撤销钢铁行业规范公告的企业名单、需整改的钢铁行业规范企业名单、变更钢铁行业规范公告装备的企业名单、变更钢铁行业规范公告名称的企业名单予以公告。
附件:
1.符合《钢铁行业规范条件》企业名单(第五批)
2.撤销钢铁行业规范公告的企业名单
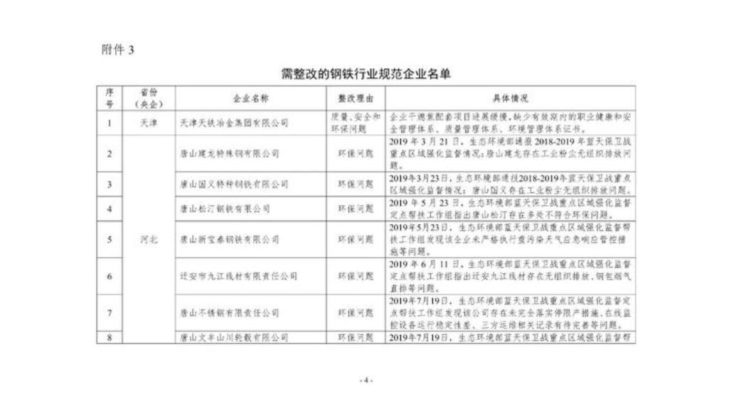
3.需整改的钢铁行业规范企业名单
4.变更钢铁行业规范公告装备的企业名单
5.变更钢铁行业规范公告名称的企业名单






来源:工业和信息化部原材料工业司