返回首页
微信
关注官方微信
|
公众号
关注官方公众号
网站首页
关于协会
新闻中心
市场行情
冶金信息
协会新闻
协会工作
网站首页
关于协会
新闻中心
市场行情
冶金信息
协会新闻
协会工作
行业动态
当前位置:
主页
/
新闻中心
/
政策法规
/
重磅!云南省煤炭产业高质量发展三年行动计划来了
发布日期:2023-10-30
来源:云南省人民政府网
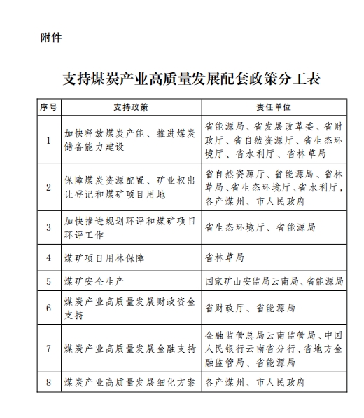
云南省人民政府办公厅近日印发《云南省
煤炭
产业高质量发展三年行动计划(2023—2025年)》(云政办发[2023]46号)。
上一篇:
山西省延续执行“煤改电”用电价格政策及有关事项
下一篇:
湖北省冶金产业转型升级实施方案(2023-2025年)